圣痕词条计算器
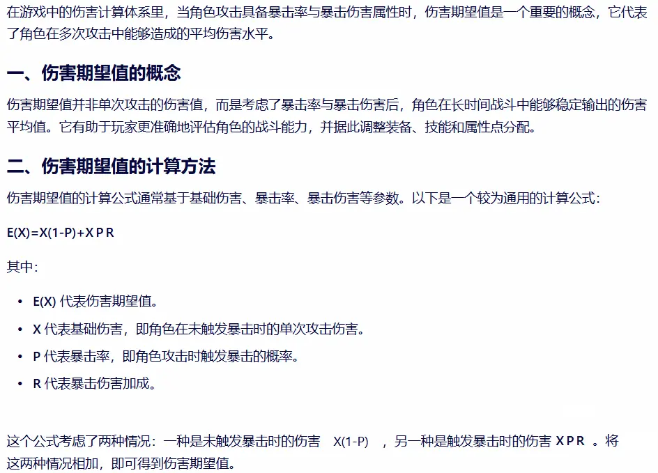
基础理论

计算方法

根据伤害公式,圣痕副词条会影响上图2个橘黄色的乘区。
圣痕副词条12个位置,这里只计算5%攻击力、5%暴击率、10%爆伤三种词条对伤害期望值的影响。
将5%攻击力、5%暴击率、10%爆伤的数量定义为x,y,z个。
满足x+y+z=12且x、y、z的数量在0~12之间,一共有91种情况。

对这91种情况,挨个计算期望值,就能知道哪个方式最优。
软件使用方法

双击exe打开软件


依次输入149.5、48.5、162 ,点击计算。就能看到副词条选择的最优解。


可以看到女王带纪念船舶的最优副词条基本都是堆暴击和暴击伤害,在前排的几个方案其实伤害期望值差不多,不一定非要强求第一种。
而最优解与最差解之间,期望值相差还是比较多的。可以看到相差1.2倍。
部分结果展示
角色 | | |
![]() | ![]() | 纪念船舶也好、永恒之战也好,算出来都是堆暴击和爆伤。爆伤稍微多点。 |
![]() | ![]() | 前几个方案伤害期望值差不多,实战还是把暴击堆满比较舒服。 |
![]() | ![]() | 一般特性洗【魔法攻击力5% 、暴击概率5% 、暴击伤害12%】的话,推荐堆暴击率和暴击伤害。 冰法是最优和最差的相差最小的一个,垫底方案是12个暴击率。 |
![]() | | 如果你用计算器算老师的方案,奖励你看10遍 “维莱塔(老师)评测“ |
![]() | ![]() | 阿拉哈就当她必暴击,专武加了大量爆伤。堆12个爆伤收益不如堆几个攻击。 |
![]() | ![]() | 一般特性洗【近战攻击力7% 、暴击概率5% 、暴击伤害12%】的话爆伤太高,前几个方案都是堆攻击比较多。 |
![]() | ![]() | 剑圣靠高专基本满暴击,一般特性不需要洗暴击率。跟伊奈斯一样的问题,爆伤太高,以至于不如堆点攻击。 |
![]() | ![]() | 无头是少数专武副词条给攻击力的,导致基础攻击力很高,100+49+17.5+7=173.5 暴击率和爆伤按叠满20层buff计算 10+17.5+5+20*2=72.5 150+12+20*4=242 |
软件下载链接
https://wwlk.lanzouq.com/iZlsN2kg7upg
密码:2q8u




























温婉的西装
2025/04/02广西
2025/04/03 浙江省
┾賊可愛﹏
2025/03/22浙江省
2025/03/22 浙江省
兔兔酱
2025/01/10四川省